Our modular suite of key design and documentation services enables selection of targeted design phases or specific tasks to precisely meet a project’s requirements.
The Pre-Design service allows our clients to quickly and effectively evaluate a site’s development potential. Through a rapid process of design thinking supported by our extensive experience in commercial architecture and design, an outlined design rationale is defined and illustrated.
The Concept Design phase, which serves as the foundational stage of an architectural project. It begins with a rigorous analytical process where designers evaluate site regulations, owner requirements, and overall project feasibility. Architects then translate this data into visual representations, including site plans, spatial diagrams, and aesthetic renderings that illustrate the building’s intent. The framework emphasizes strategic coordination with engineering consultants to ensure that structural and mechanical systems are integrated early on. Finally, the phase concludes with a formal presentation intended to secure the owner's written authorization to advance the design. These steps ensure that every stakeholder is aligned on the project's core vision before moving into more detailed technical development.
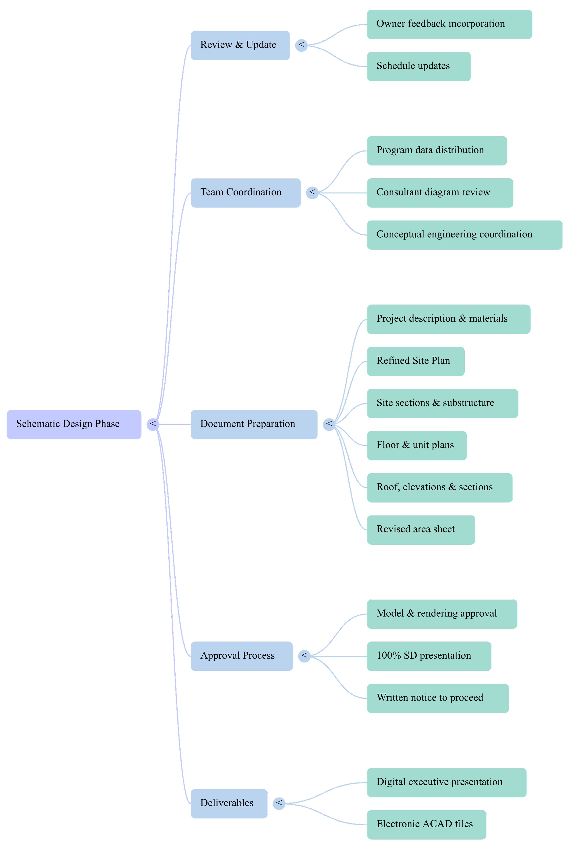
The Schematic Design phase, which serves as the second critical stage in an architectural project. During this period, architects refine initial concepts by integrating client feedback and coordinating technical requirements with engineering consultants. The process involves creating a comprehensive suite of visual documents, including detailed site plans, floor layouts, and building elevations to define the project's physical form. To ensure transparency, the firm must update the construction schedule and calculate precise spatial areas. The phase concludes when the owner formally approves the design package, granting the team permission to transition into deeper development. Ultimately, this stage transforms abstract ideas into a structured architectural blueprint ready for technical refinement
The third stage of architectural design, known as the Design Development phase. This process focuses on refining preliminary concepts into highly detailed technical plans that cover everything from structural grading to specific interior floor arrangements. Beyond creating visual representations like 3D wireframes and architectural elevations, the framework emphasizes interdisciplinary coordination and rigorous schedule updates. A critical component involves navigating regulatory standards and consulting with specialists to ensure the project remains viable and compliant. Ultimately, the phase concludes when the project owner grants official authorization to transition into the final construction documentation. These guidelines ensure that both digital assets and strategic presentations are standardized for seamless project management.
The fourth phase of architectural development, which focuses on the creation of comprehensive construction documentation. This stage involves finalizing highly detailed blueprints, including site plans, floor layouts, and technical sections, to ensure every physical component is accounted for. Architects must also coordinate with consultants and integrate feedback to produce a definitive set of instructions for the building process. The phase emphasizes value engineering and formal approvals, requiring collaboration between owners and contractors to refine costs. Ultimately, the process culminates in the delivery of digital CAD files and material specifications that serve as the final roadmap for construction. This structured approach ensures that the original design intent is accurately translated into a buildable reality.
LEED (Leadership in Energy and Environmental Design) is the most widely used green building rating system in the world. Available for virtually all building types, LEED provides a framework for healthy, highly efficient, and cost-saving green buildings. LEED certification is a globally recognized symbol of sustainability achievement and leadership.
FITWEL is the world's leading certification system committed to building health for all®. Generated by expert analysis of 5,600+ academic research studies, Fitwel is implementing a vision for a healthier future where all buildings and communities are enhanced to strengthen health and well-being.
